skotl
Forum Supporter
- Messages
- 10,511
- Location
- Edinburgh, UK
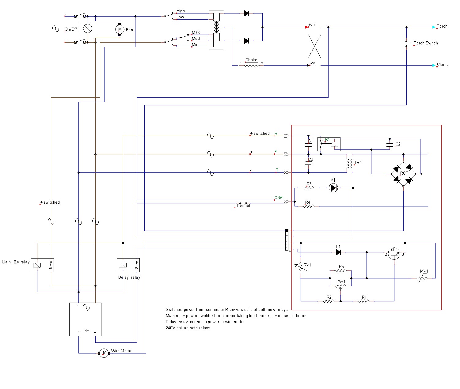
Post some pics of your relay if you've got it, and we can try to help you out.Many thanks for your replies, skotl, the configuration of the relay pinout you have shown is the same as mine but the numbers are different, I have also noticed I have the wrong information regarding which connections are no and nc, no wonder I'm confused, will have another go in the morning. Thanks again skotl and Sean.
Cheers.
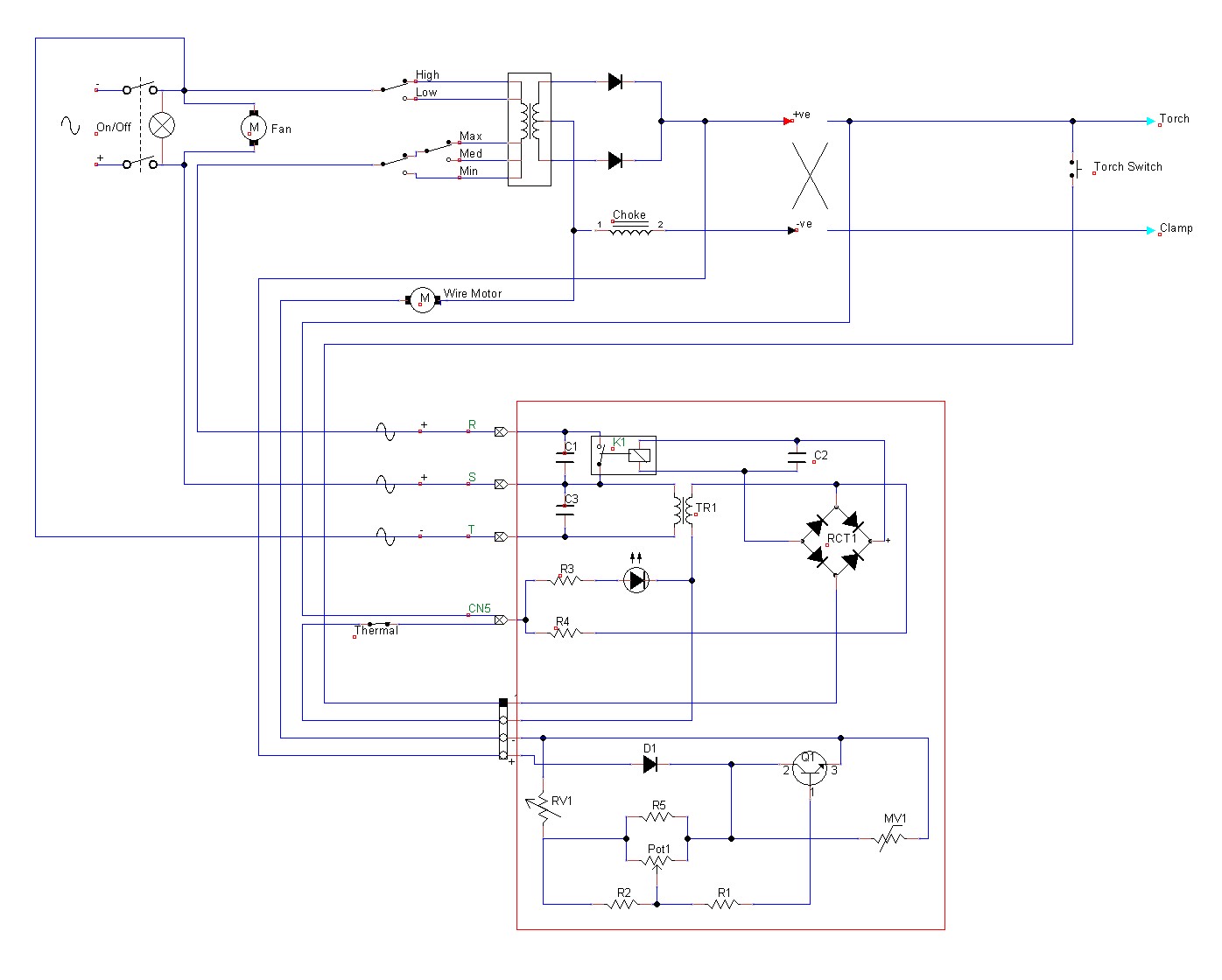
Re Sean's response, I'm not sure how he got away without a relay but with my SIP the circuit board presented "Torch Pressed" at 240VAC hence the need for the relay.










