mike 109444
Member
- Messages
- 4,819
I'm off to bed so don't go blowing any thing up over there.

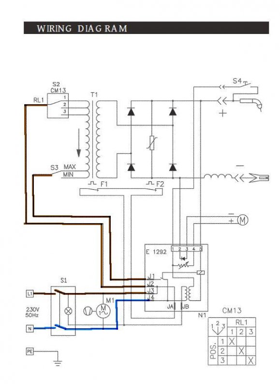
If you had put up a pic of the under side of your pcb we could have sussed out where the power is coming in and going out on your pcb much like the 2nd pic shows. Then it might be possible to work out what is causing the frying of the relay as it may not be something on the pcb. Maybe the diode pack or transformer. If you look at the circuit diagram of the similar machine you will see that the relay is used to switch the feed on the primary side of the main transformer (240VAC) If that was shorting then excess current would be drawn by the relay.Nice shiny relay on that one
They do look similar, but what are you implying?



